advertisement
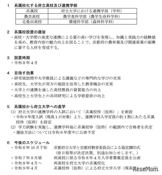
京都府は2024年9月6日、農林業の人材育成を目指し、2026年4月から京都府立農芸高校と北桑田高校の2校を、京都府立大学の「系属高校」と位置付けると発表した。現高1生が受験する2027年度入試より系属校枠(仮称)を設定予定。同枠の入学者は4~5人を見込んでいる。
2026年のオープンキャンパス情報が、各大学の公式Webサイトで…
東京都教育委員会は2026年5月28日、「東京都立第一商業高等学…
神奈川県内の公立・私立高校が地区ごとに12会場で開催する神…
2026年度大学受験の入試結果を振り返り、旧7帝大の一般募集に…
東京都教育委員会は2025年9月26日、2025年度(令和7年度)第2…
京都府内の公立高校が集まる2026年度の説明会が、通学圏ごと…
東大学校推薦型選抜で全国最多の合格者を輩出し、ハーバード…
Language