advertisement
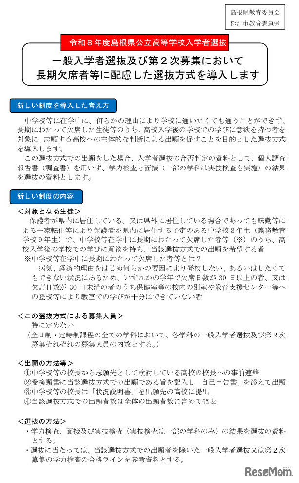
2026年度(令和8年度)島根県公立高等学校入学者選抜から、長期欠席者等に配慮した選抜方式が導入される。個人調査報告書(調査書)を用いず、学力検査と面接(一部の学科は実技検査あり)の結果を合否判定の資料とする。
山口県教育委員会は2026年4月27日、2026年度(令和8年度)山…
島根県教育委員会は2026年2月18日、2026年度(令和8年度)島…
私立中学・高等学校の受験生を対象とした合同進学イベント「…
瀬戸内サニーが主催する「瀬戸内サニー学生留学応援プロジェ…
東京大学の学園祭「五月祭(ごがつさい)」が2026年5月16日と…
「国立大学だけの進学説明会」が2026年6月7日と11日、オンラ…
秋田県教育委員会は、大学生らを対象とした「2026年度(令和8…
Language