advertisement
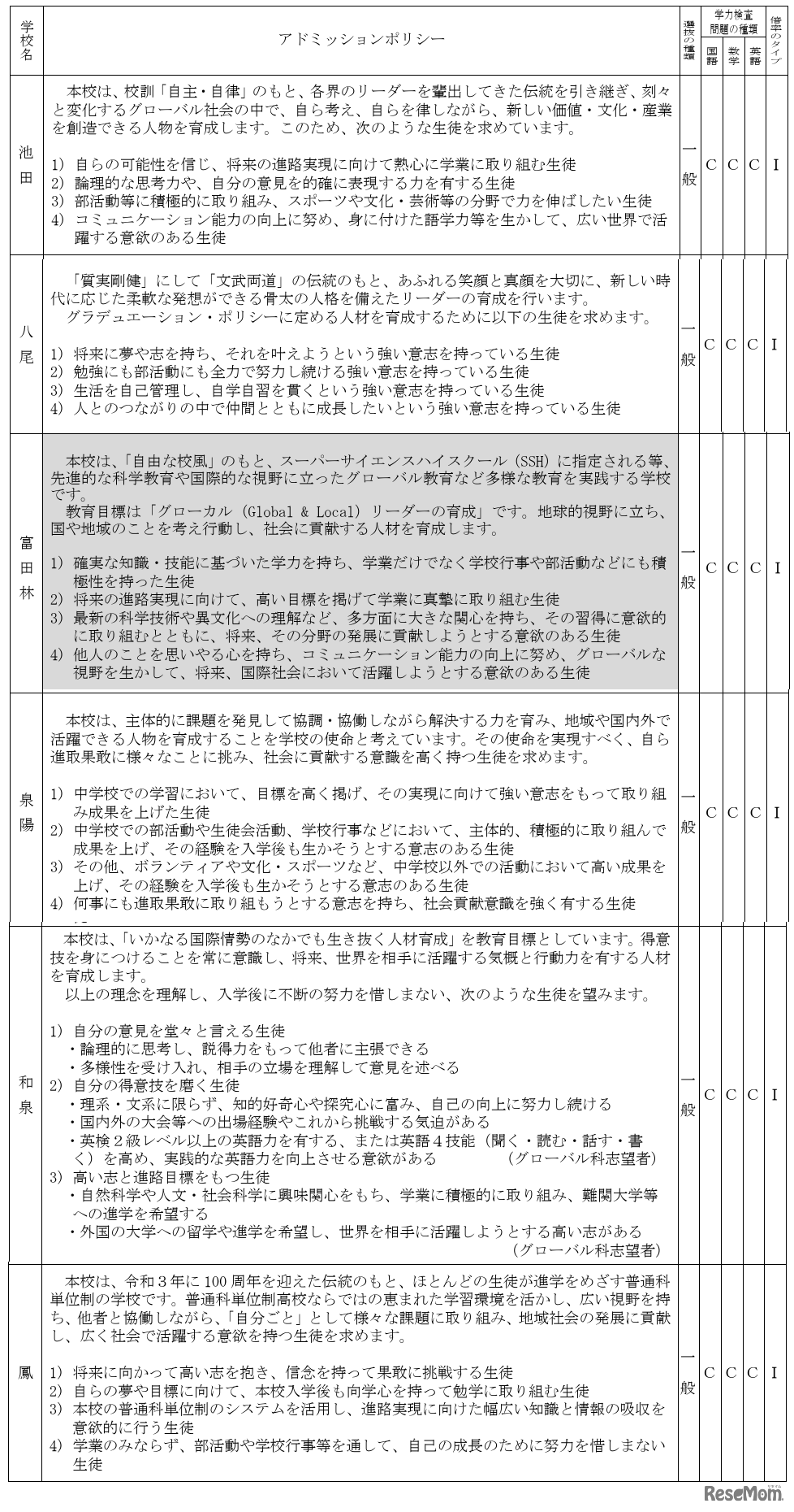
大阪府教育委員会は2025年7月9日、2026年度(令和8年度)大阪府公立高等学校入学者選抜における各校のアドミッションポリシー、学力検査問題の種類・成績、調査書の評定にかけるタイプを公表した。
東京都教育委員会は2025年12月1日、2026年度(令和8年度)東…
大阪私立中学校高等学校連合会は2025年11月11日、2026年度(…
2027年4月以降に教職員として就職を考える学生や教員未経験者…
厚生労働省は2025年12月5日、第48週(11月24日~30日)のイン…
英語を使って“世界を理解し、考え、表現する”ことを理念に掲…
エー・アンド・アイが運営する幼稚園・小学校受験対策教室「…
やる気スイッチグループが展開する幼児教室「チャイルド・ア…
花まるグループは2026年4月より、あそびを通して子供の「考え…