advertisement
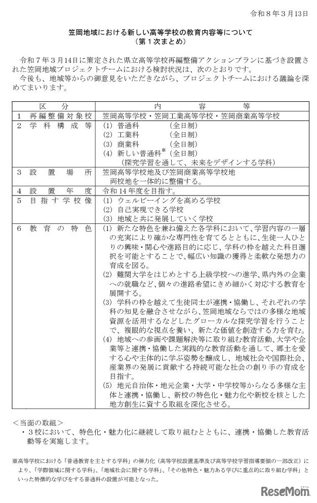
岡山県教育委員会は2026年4月11日、笠岡地域における県立高校の再編整備計画について、第1次まとめ説明会を開催した。新校は笠岡高校、笠岡工業高校、笠岡商業高校の3校を再編統合し、2032年度の開校を目指す。
大阪府教育委員会は2026年4月9日、2027年度(令和9年度)大阪…
中国銀行は、大学コンソーシアム岡山に所属する岡山県内16大…
新潟県教育委員会は2026年4月10日、新制度を導入する2027年度…
東日本旅客鉄道は2026年4月10日、ゴールデンウィーク期間の鉄…
オージーケーカブトは、自転車を利用する全国の15歳以上の男…
厚生労働省は2026年3月31日、2025年度(令和7年度)「第49回救…
キャリタスは、2027年卒業予定の学生を対象とした「キャリタ…
Language