advertisement

【高校受験2013】広島県公立高校選抜I、IIの志願状況…変更は2/25まで 5枚目の写真・画像

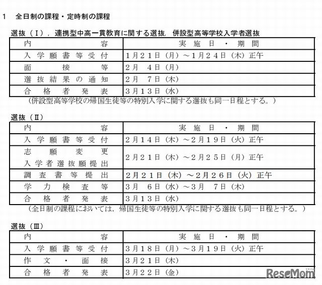
 広島県教育委員会は、公立高校選抜(I)、選抜(II)の志願状況を発表した。全日制本校は、選抜(I)が志願倍率・受検倍率ともに1.47倍、選抜(II)が志願倍率1.22倍となった。選抜(II)は、2月21日(木)~2月25日(月)に志願変更を受け付ける。

教育・受験 学校・塾・予備校
広島県公立高校入学者選抜日程
広島県公立高校入学者選抜日程

編集部おすすめの記事

特集

page top