advertisement
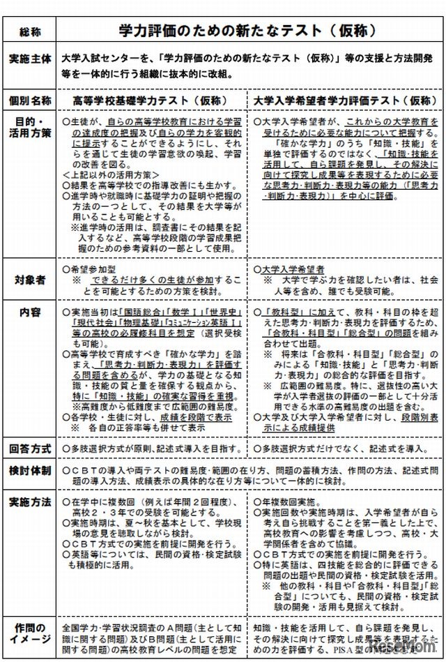
中央教育審議会高大接続特別部会は10月24日、現行の大学入試センター試験を廃止し、思考力・判断力・表現力を中心に評価する新テスト「大学入学希望者学力評価テスト(仮称)」を平成32年度より段階的に実施する答申(案)をまとめた。
旺文社教育情報センターは2026年2月27日、ビジュアルデータ分…
TOASTは、2026年3月7日午前10時から午前11時30分まで、柳井正…
日本OECD共同研究プロジェクト「2040年の日本と教育をデザイ…
Triple Alphaは、2026年度春休みにカナダ・オンタリオ州のボ…
国際ビジネスコミュニケーション協会(IIBC)は2026年2月26日…
山田進太郎D&I財団と高校生新聞(スクールパートナーズ)…
東進ハイスクール・東進衛星予備校などを運営するナガセは202…
愛知県教育委員会は2026年3月10日、2026年度(令和8年度)公…
大学通信は2025年12月12日、学習塾が勧める中高一貫校ランキ…
Language