advertisement
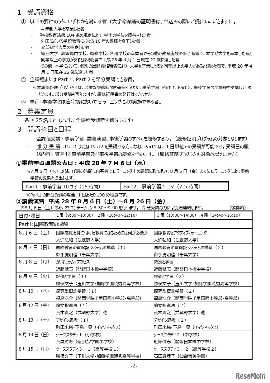
武蔵野大学は、国際バカロレア教育について理解を深める講座「国際教育プロフェッショナル教員養成プログラム」を、8月6日から26日にかけて実施する。募集定員は各日程25名まで。教員免許や教職経験は不問。1日単位の受講も可能。
愛媛県松山市にある済美平成中等教育学校で2025年7月30日、み…
大学通信は2025年12月4日、学習塾が勧める中高一貫校ランキン…
武蔵野大学は2025年10月より、通信教育部の心理学専攻の学生…
ナビタイムジャパンは、7月28日に開催される隅田川花火大会の混…
学研ホールディングスは8月2日、西五反田の学研本社において…
経済産業省は2019年1月21日、第5回「未来の教室」とEdTech研…
スウェーデン発世界最大級のホームファニッシングカンパニー「…
夏休み期間中は、各大学で体験授業やセミナー、オープンキャ…
LINEヤフーは2025年12月5日、全国SNSカウンセリング協議会、…
長野県佐久市にある「さやか星小学校」は、2026年度の新入学…
女子聖学院中学校高等学校は、2026年度(令和8年度)中学入試…
東京都は2025年12月1日、東京と日本の新たな未来を創造するグ…