advertisement
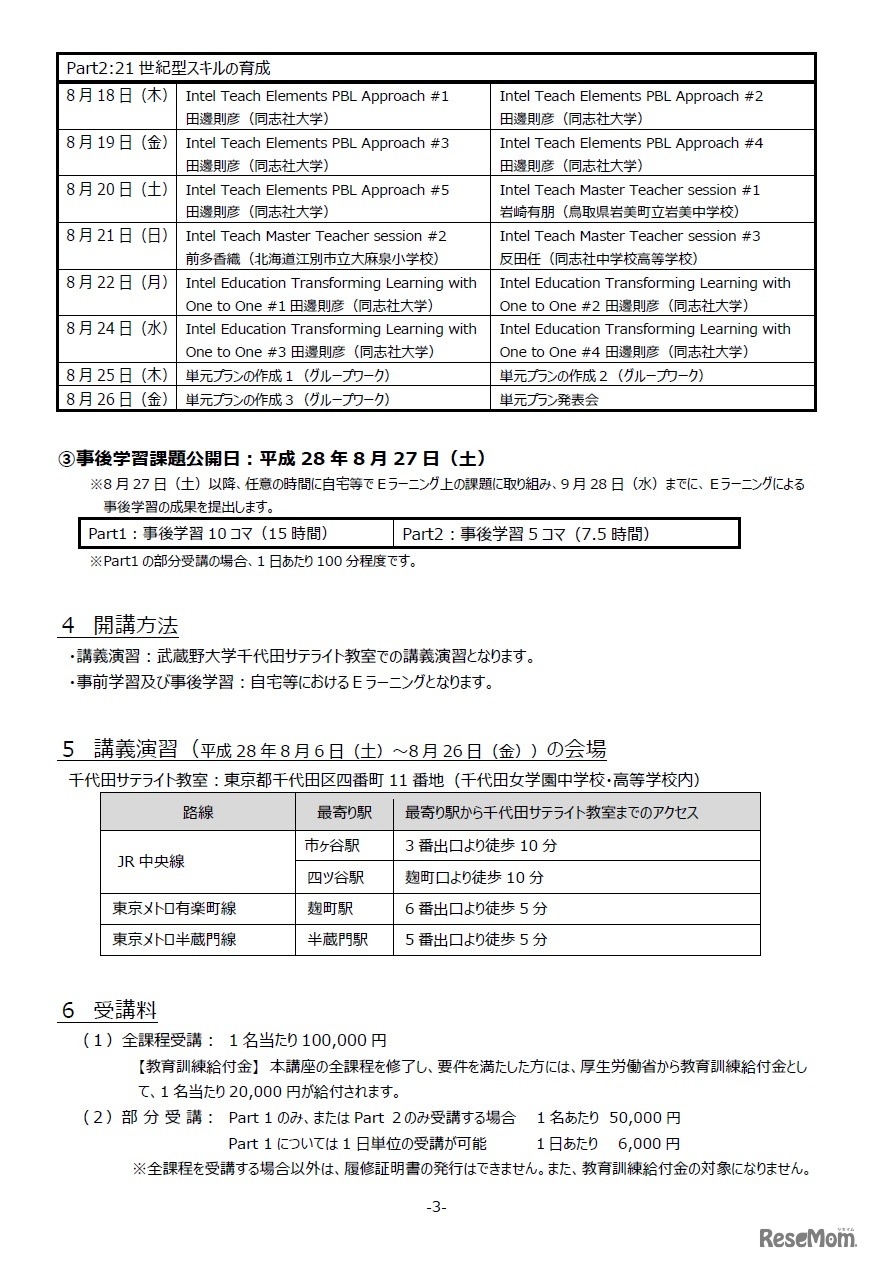
武蔵野大学は、国際バカロレア教育について理解を深める講座「国際教育プロフェッショナル教員養成プログラム」を、8月6日から26日にかけて実施する。募集定員は各日程25名まで。教員免許や教職経験は不問。1日単位の受講も可能。
愛媛県松山市にある済美平成中等教育学校で2025年7月30日、み…
NLCS神戸は、国際教育を検討している保護者を対象とした説明…
武蔵野大学は2025年10月より、通信教育部の心理学専攻の学生…
AirPangaeaは2025年1月15日、日本とアジアの中高生同士が毎週…
ナビタイムジャパンは、7月28日に開催される隅田川花火大会の混…
学研ホールディングスは8月2日、西五反田の学研本社において…
経済産業省は2019年1月21日、第5回「未来の教室」とEdTech研…
スウェーデン発世界最大級のホームファニッシングカンパニー「…
夏休み期間中は、各大学で体験授業やセミナー、オープンキャ…
葛飾区立東金町小学校は2026年2月27日、学校公開「Open Day」…
山田進太郎D&I財団は、中高生女子向けSTEM(理系)領域の…