advertisement
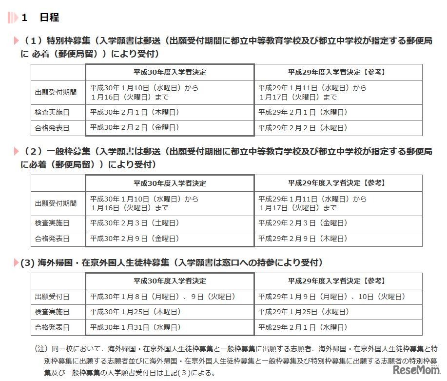
東京都教育委員会は平成30年1月9日、平成30年度(2018年度)の東京都立中等教育学校および東京都立中学校入試について、海外帰国・在京外国人生徒枠の応募状況を発表した。最終応募倍率は、白鴎高等学校附属が2.04倍、立川国際中等教育が1.93倍であった。
首都圏で4月から6月に行われる、一般も見学できるイベントを…
ONETES(旧 首都圏模試センター)は、2026年中学入試「結果偏…
神奈川県教育委員会は2026年2月25日、2026年(令和8年)4月1…
東日本旅客鉄道は2026年4月10日、ゴールデンウィーク期間の鉄…
2026年春に文化祭や運動会を実施する、首都圏と関西の難関私…
Gakkenは2026年4月1日、授業動画と参考書を組み合わせた「高…
東京都と東京都歴史文化財団は、子供向け芸術文化体験プログ…
2026年度(令和8年度)秋田県公立高等学校入学者選抜1次募集…
中国銀行は、大学コンソーシアム岡山に所属する岡山県内16大…
大学通信は2026年3月、大学合格者の高校別ランキングを公表し…
Language