advertisement
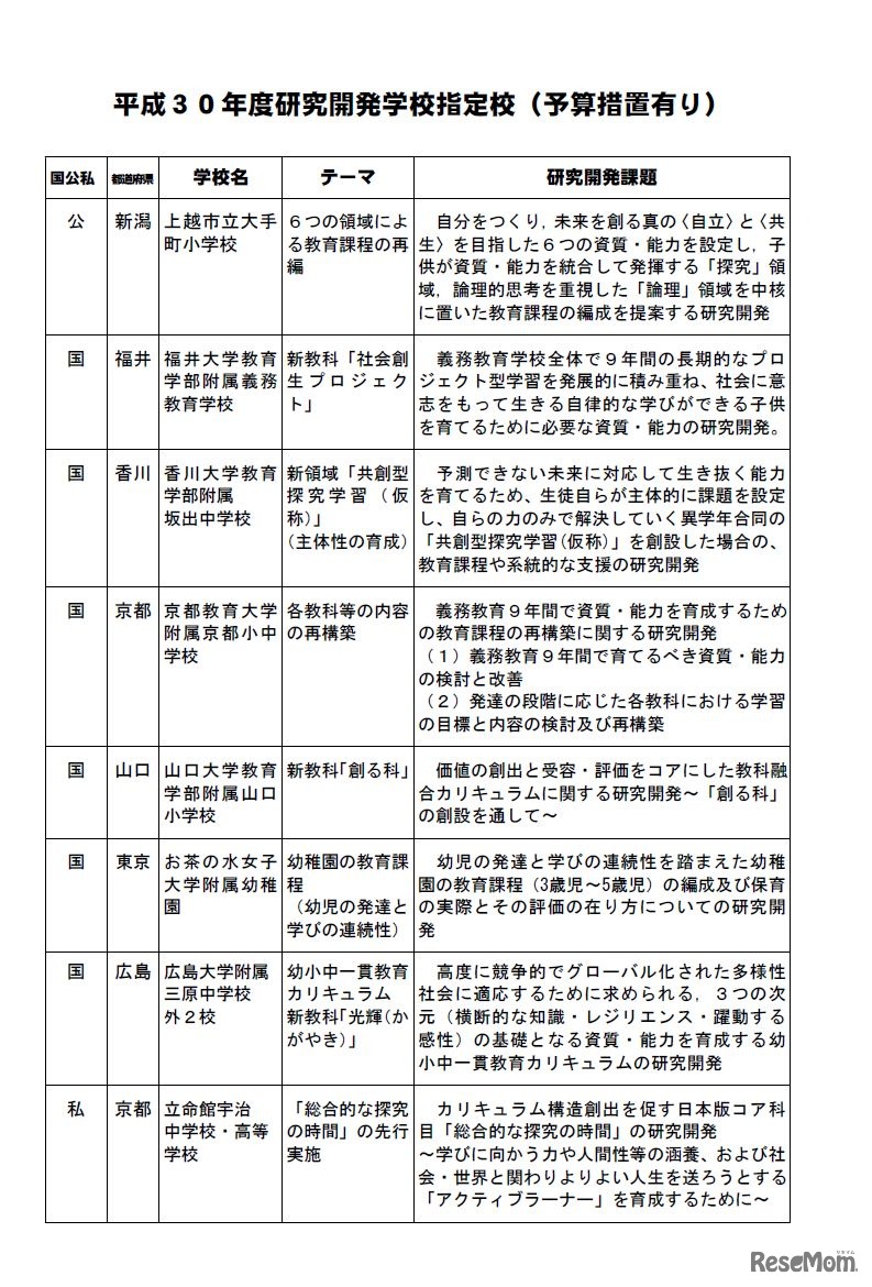
文部科学省は平成30年4月9日、平成30年度(2018年度)研究開発学校の指定についてWebサイトに公表した。平成30年度は、新規・延長指定校として8件10校が指定された。
文部科学省と厚生労働省は2026年3月17日、2025年度(令和7年…
先生の働き方改革を応援するラジオ風YouTube番組「TDXラジオ…
2026年3月20日~29日、東京ドームシティが家族向け企画やキャ…
岡山県教育委員会は2026年3月18日、2026年度(令和8年度)岡…
「夢・化学-21」委員会と日本化学会は2026年3月18日、「第58…
プロ野球選手を夢見た高校時代、ケガがその夢を打ち砕いた…立命…
Language