advertisement
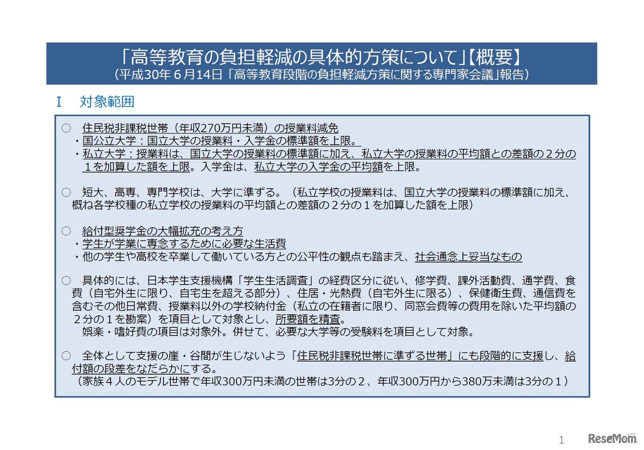
文部科学省は平成30年6月19日、Webサイトに6月14日に開催された「高等教育段階における負担軽減方策に関する専門家会議」による報告および概要を掲載した。
京進の大学受験TOPΣは2026年1月18日・19日に、京都・滋賀エリ…
東京都は2025年12月18日、2026年度都内私立高校(全日制)の…
文部科学省は2025年12月22日、2025年度全国高校生フォーラム…
日本数学検定協会は、実用数学技能検定「数検」の2026年度の…
ベネッセコーポレーションが運営する通信制サポート校「ベネ…
2025年(令和7年)公認会計士試験の最終合格者数は1,636人、…
みらいこども財団は、児童養護施設を卒園し、大学や専門学校…