advertisement
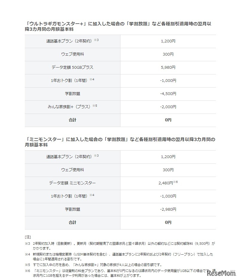
適用条件を満たすと月額基本料が割引となる“ワイモバイル”の学割キャンペーン「ワイモバ学割」が2018年12月5日から、“ソフトバンク”の学割キャンペーン「学割放題」が12月21日から実施される。
高校生の6割がスマートフォンでAIを週1回以上利用しているこ…
ソフトバンクとウィルコム沖縄は2020年12月2日より、“ワイモ…
2020年12月16日からの大雪について、通信キャリア各社は被災…
花やしきが運営する日本最古の遊園地「浅草花やしき」は、202…
batonが運営するQuizKnockは、東京地下鉄(以下、東京メトロ…
国営昭和記念公園は2026年5月24日まで、フラワーフェスティバ…
北海道私立中学高等学校協会は2026年3月18日、2027年度(令和…
文部科学省は、高等学校等就学支援金のオンライン申請システ…
文化放送キャリアパートナーズは、2027年卒業予定の学生を対…
花まるグループ(こうゆう)が運営する花まる教育研究所は026…
Language