advertisement
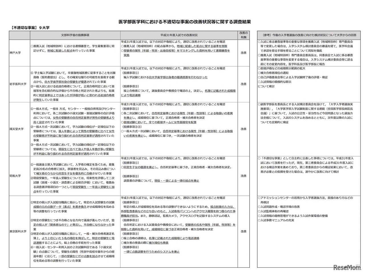
文部科学省は2019年6月25日、医学部医学科における不適切な事案の改善状況等に関する調査結果を公表した。不適切な事案等を指摘された10大学について、平成31年度(2019年度)入学者選抜での改善状況をまとめている。
子供の進路選びに潜む「お金の不安」。わが子に授けたい、こ…
2025年度の大学入学者の53.6%が「総合型選抜」または「学校…
ベネッセマナビジョンは2025年12月5日、高校3年生・高卒生対…
聖マリアンナ医科大学は2020年12月10日、2015年度(平成27年…
医学部の不正入試問題に関連して文部科学省は、全国81の国公…
北海道教育委員会は2025年12月5日、2026年度(令和8年度)公…
イオンは2025年12月5日から2026年1月7日まで、全国約7,600か…
東京医科大学は2025年11月11日、同大学組織・神経解剖学分野…
受験目前となる1月は、各地の中学校でイベントが開催される。…
リクルート進学総研「進学ブランド力調査」の結果を、リセマ…
英語を使って“世界を理解し、考え、表現する”ことを理念に掲…