advertisement
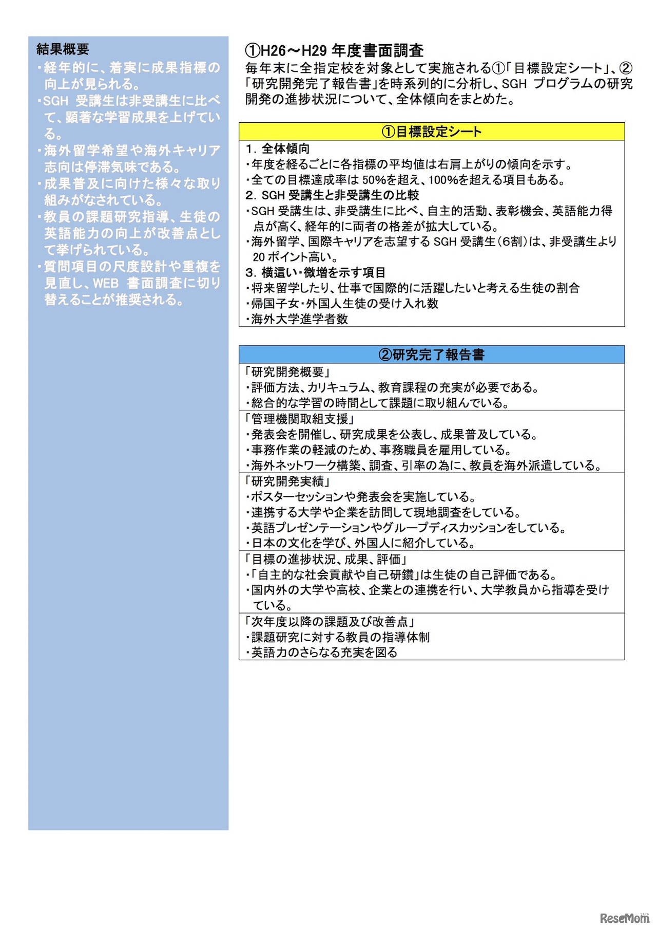
文部科学省は2019年7月4日、スーパーグローバルハイスクール(SGH)事業検証の報告(1年目)を公表した。3カテゴリー・11調査データーに基づき、分析を実施。2014年より開始されたSGHプログラムについて、5年間の事業活動の成果をまとめている。
文部科学省は2024年12月15日、筑波大学との共催により、2024…
文部科学省は2025年12月12日、2026年度(令和8年度)国公立大…
大学通信は2025年12月4日、学習塾が勧める中高一貫校ランキン…
世界での年間受験者数が400万人を超えるグローバルな英語4技…
河合塾本郷校は2026年1月10日と11日、東大志望者限定のイベン…
お茶の水女子大学理系女性育成啓発研究所は2026年1月11日、中…
秋田県教育委員会は2025年12月11日、2026年度(令和8年度)秋…
跡見学園女子大学は2026年4月、文京キャンパスに「情報科学芸…