advertisement
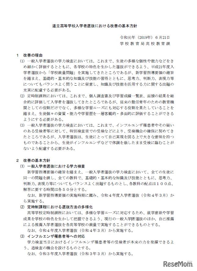
北海道教育委員会は2019年6月21日、「道立高等学校入学者選抜における改善の基本方針」を発表した。2022年度入試から「学校裁量問題」を廃止し、すべての生徒に同一の問題を課す。2021年度入試からは、インフルエンザなどに罹患した生徒のため追検査の機会も設ける。
2026年3月4日(水)、令和8年度(2026年度)北海道公立高等学…
Gakkenは、2026年3月4日から3月18日までの期間限定で、防災学…
兵庫県教育委員会は2026年3月5日、2026年度(令和8年度)兵庫…
情報処理学会は2026年3月8日、第88回全国大会にて「新課程『…
北海道教育委員会は2026年3月2日、2026年度(令和8年度)公立…
東京都教育委員会は2026年2月17日、東京都立中等教育学校およ…
厚生労働省は2026年3月3日から5月31日までの期間、戦傷病者史…
青山学院大学が2027年4月、都心の一等地にある青山キャンパス…
Language