advertisement
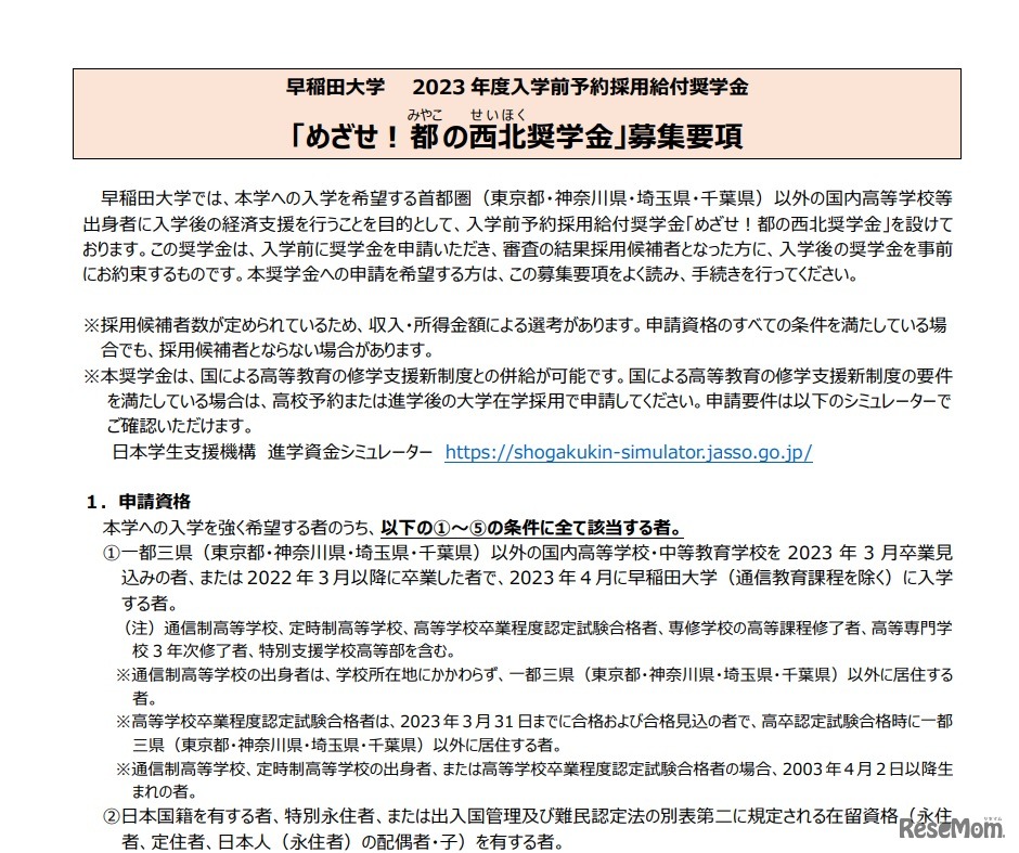
早稲田大学は「めざせ!都の西北奨学金」、慶應義塾大学は「学問のすゝめ奨学金」の、2023年度の募集要項をこのほど公開した。これらの奨学金は、入学前に予約できる独自の給付型奨学金。近年、実施している大学が増えており、首都圏で実施している私立大学をまとめた。
イオン ワンパーセントクラブは、2025年11月から12月にかけて…
文部科学省は、私立大学等の2025年度(令和7年度)入学者に係…
鹿児島大学は、2022年11月15日に実施した医学部保健学科看護…
マイナビが運営する「マイナビ進学総合研究所」は2026年1月8…
全国大学生活協同組合連合会(大学生協)は2025年12月23日、…
河合塾の大学入試情報サイト「Kei-Net」は2025年12月19日、20…
志望校選びの指標にもなる大学合格実績。この記事では、中高…
模試での「E判定」は合格可能性20%以下を示している。しかし…
2026年度(令和8年度)大学入学共通テストの本試験が、2026年…
2026年1月17日、2026年度(令和8年度)大学入学共通テスト(…