advertisement
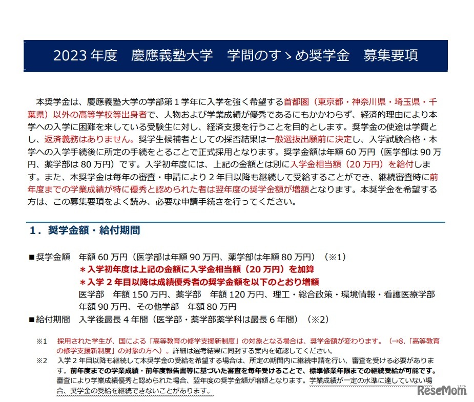
早稲田大学は「めざせ!都の西北奨学金」、慶應義塾大学は「学問のすゝめ奨学金」の、2023年度の募集要項をこのほど公開した。これらの奨学金は、入学前に予約できる独自の給付型奨学金。近年、実施している大学が増えており、首都圏で実施している私立大学をまとめた。
ソニーグループは、理工系女子学生を対象とした返済不要の給…
高校の授業料無償化を拡充する改正法が2026年3月31日、参院本…
鹿児島大学は、2022年11月15日に実施した医学部保健学科看護…
早稲田大学が運営する早稲田大学歴史館は、2026年3月16日に常…
角川ドワンゴ学園N高等学校・S高等学校・R高等学校(以下、N…
学習塾関係者や進路指導のプロ112人への調査をもとに、東日本…
東京理科大学は「2026年度宇宙教育プログラム」において、高…
明治大学理工学部と農学部は、2026年5月から12月にかけて、高…
日本天文学オリンピック委員会は2026年3月14日、第5回日本天…
聖心女子大学は2026年4月1日、2027年度(令和9年度)入試から…
Language