advertisement
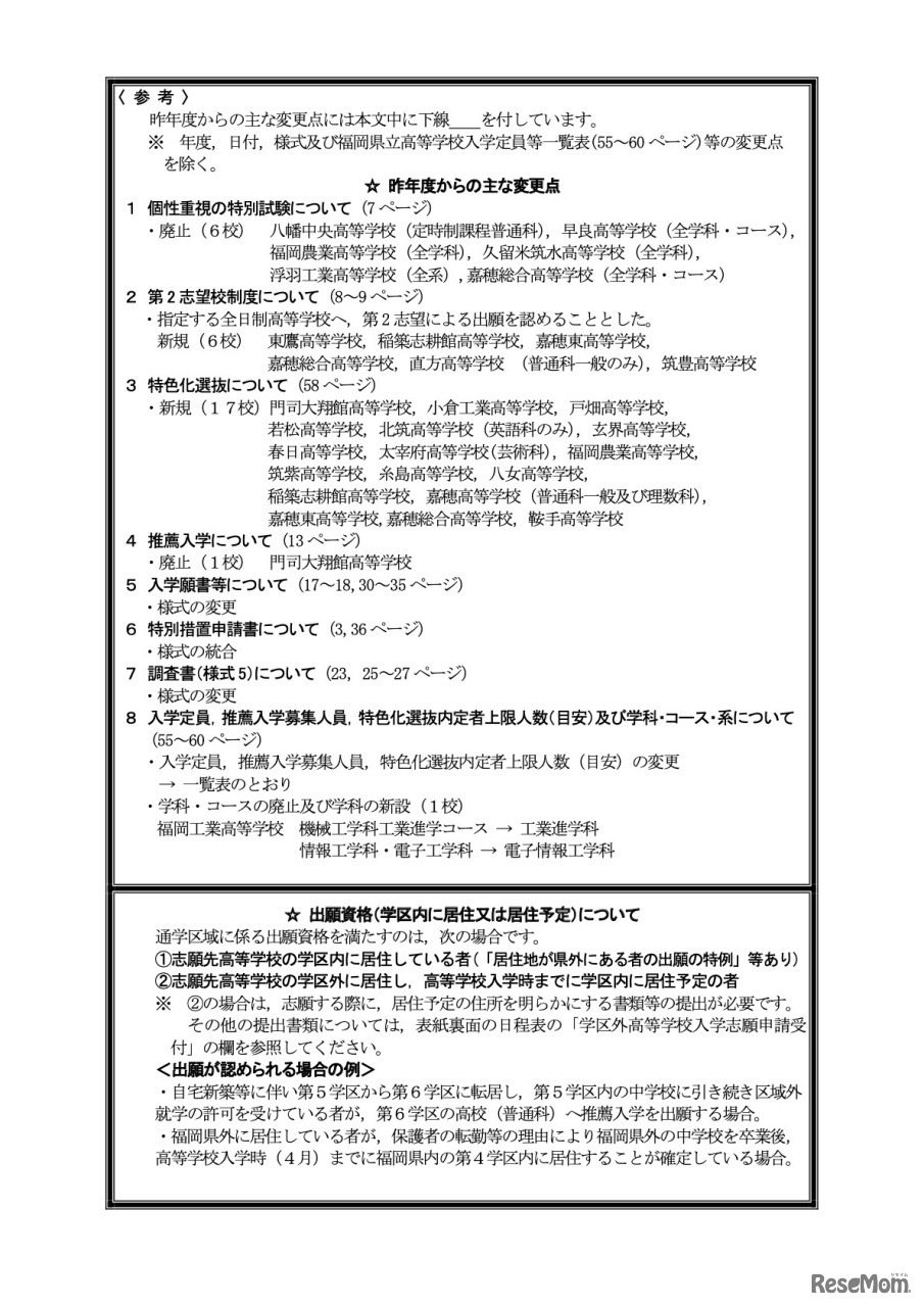
福岡県教育委員会は2022年10月19日、2023年度福岡県立高等学校入学者選抜要項と学力検査に係る新型コロナウイルス感染症対応について公表した。選抜日程や基本方針、入学定員、学力検査内容、また前年度入試からの変更点等、入試に必要な情報をまとめている。
2024年3月7日(木)、2024年度(令和6年度)京都府公立高等学…
福岡県教育委員会は2025年10月17日、2026年度(令和8年度)福…
お茶の水女子大学理系女性育成啓発研究所は2026年1月11日、中…
大分県教育委員会は2025年12月5日、県立高校の2026年度(令和…
北海道教育委員会は2025年12月5日、2026年度(令和8年度)公…
鹿児島県教育委員会は2025年10月18日、2026年度(令和8年度)…
福岡県春日市は2025年12月1日から、ふるさと納税による寄附金…
日本学生支援機構(JASSO)は2025年12月9日、青森県東方沖を…