advertisement
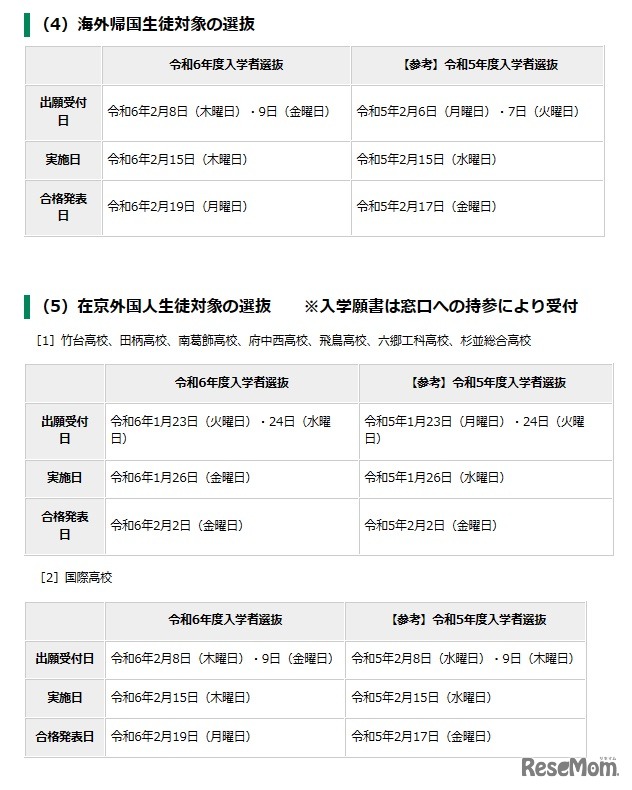
東京都教育庁は2023年5月25日、2024年度(令和6年度)東京都立高等学校入学者選抜の日程を公表した。選抜実施日は、推薦が2024年1月26日と27日、第1次募集と分割前期募集の学力検査が2月21日。
日本私立学校振興・共済事業団は、2024年度の私立高等学校入…
東京都教育委員会は2026年1月7日、2026年度(令和8年度)都立…
長崎県教育委員会は2026年1月20日、2026年度(令和8年度)長…
北海道教育委員会は2025年12月5日、2026年度(令和8年度)公…
奈良県教育委員会は2026年1月16日、2026年度(令和8年度)奈…
痴漢抑止活動センターは、電車・バスなど公共交通機関で発生…
兵庫県教育委員会は2026年1月8日、2027年度(令和9年度)の兵…