advertisement
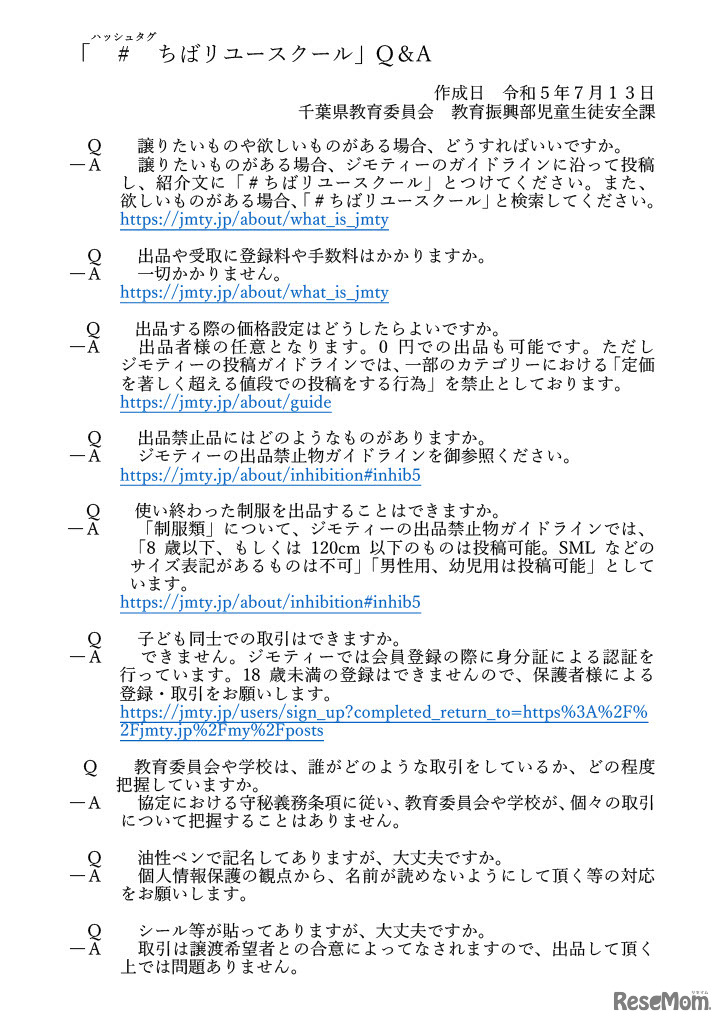
千葉県は2023年7月13日、ジモティーと学用品リユースに関する協定を締結したと発表した。ジモティーで、専用キーワード「#ちばリユースクール」を付けて不要な学用品を出品、再利用することで必要とする保護者の費用負担を軽減する。
日本ミニフットボール協会は、小学新6年生を対象としたフット…
イオンは2025年12月5日から2026年1月7日まで、全国約7,600か…
北海道教育委員会は2025年12月5日、2026年度(令和8年度)公…
VISITS Technologiesは2025年11月26日、大学生らを対象に実施…
5人に1人以上の保護者が、ランドセルに「荷物が入りきらない…
花まるグループは2026年4月より、あそびを通して子供の「考え…
東大生へのアンケート結果から、彼らの高い学力の「土台」と…
京都府教育委員会は2025年12月2日、2027年度(令和9年度)入…