advertisement
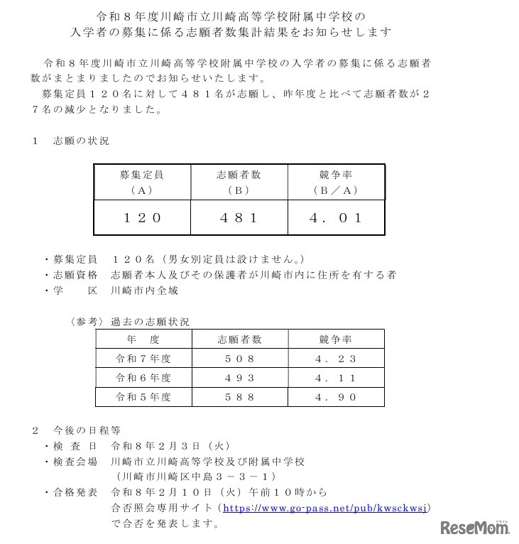
神奈川県内の公立中高一貫校5校の2026年度(令和8年度)入学者の募集における志願者数の集計結果が、神奈川県、横浜市、川崎市の各教育委員会から2026年1月16日に発表された。志願倍率は、県立相模原4.70倍、横浜サイエンスフロンティア4.85倍など。
日本最難関として知られる灘中学校の入試問題が、SNSや教育関…
入試日が迫る1月中旬、各地の中学校でさまざまなイベントが開…
英国の名門ボーディングスクール18校が来日する留学イベント…
宮城県教育委員会は、2027年度(令和9年度)宮城県立中学校入…
愛媛県教育委員会は2026年1月21日、2026年度(令和8年度)県…
群馬県教育委員会は2026年1月16日、2026年度(令和8年度)群…