advertisement
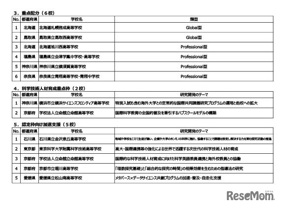
文部科学省は2026年3月25日、2026年度(令和8年度)のスーパーサイエンスハイスクール(SSH)指定校の内定結果を発表した。基礎枠31校、文理融合基礎枠3校、重点配分6校、科学技術人材育成重点枠2校、認定枠向け加速支援5校の計47校が新規採択された。
文部科学省は2026年3月24日、2027年度(2028年3月)大学等の…
ノートルダム清心学園は2025年10月8日、岡山県倉敷市の清心中…
全国の高校生が学校対抗で科学の力を競う「第15回科学の甲子…
大学通信は2026年3月、大学合格者の高校別ランキングを発表し…
文部科学省は2026年3月24日、学習資料「一家に1枚 身近な現象…
東京都教育委員会は2026年3月5日、2026年度(令和8年度)東京…
プロ野球選手を夢見た高校時代、ケガがその夢を打ち砕いた…立命…
法政大学と東京家政学院は2026年3月25日、連携強化に関する基…
Language