advertisement
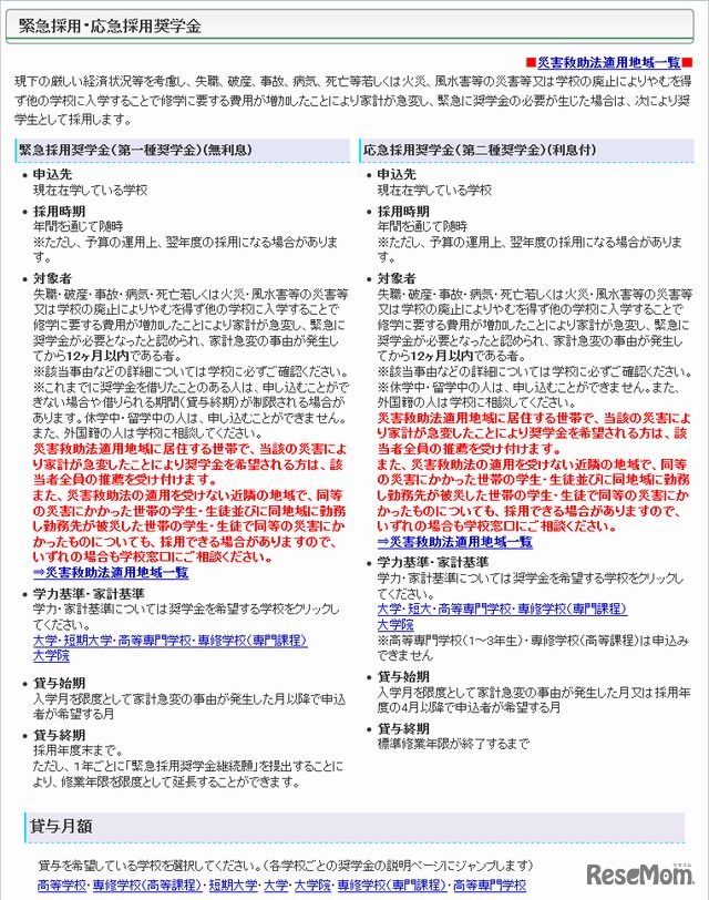
日本学生支援機構(JASSO)は、御嶽山噴火により、災害救助法適用地域で被災した世帯の学生に対し、奨学金の緊急採用の申し込み、奨学金返還者からの減額返還・返還期限猶予の願い出を受付けると発表した。
「第7回Minecraftカップ まちづくり部門 全国大会・表彰式」…
AFS日本協会は2026年3月16日より、2027年度(第74期)のAFS年…
日本学生支援機構(JASSO)は2025年12月9日、青森県東方沖を…
長野県は2026年2月18日、2026年度(令和8年度)私立高等学校…
常磐線沿線私立高校連絡協議会は2026年3月8日、千葉県公立高…
文教大学は2026年2月19日、2026年度A日程入試における出題ミ…
東京アカデミーは、2026年2月15日に行われる第115回看護師国…
こども家庭庁は2月6日、霞が関プラザホールにて「こどものま…
大学生奨学財団(学奨財団)は2026年2月1日、第4期の奨学生(…
東京私立中学高等学校協会は2026年2月2日、2026年度(令和8年…
小学生が1か月間に読む本は平均12.1冊で、過去最高値を記録し…
香川県教育委員会は、2026年度(令和8年度)香川県公立高校一…
洗足こども短期大学は2026年2月18日、2027年度(令和9年度)…
Language