advertisement
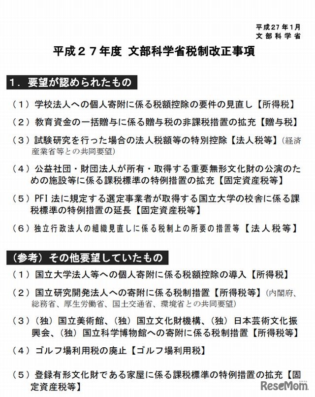
平成27年度税制改正の大綱が1月14日、閣議決定された。文部科学省は教育資金の一括贈与に係る贈与税の非課税措置の拡充など6つの要望が認められた。そのほか、ジュニアNISAの創設や結婚・子育て資金の一括贈与に係る贈与税の非課税措置などが認められた。
0歳から18歳の子育てにかかる費用の合計は、2,172万円(預貯…
教育資金贈与信託の契約数が、平成26年12月末で10万件を突破…
2025年度の大学入学者の53.6%が「総合型選抜」または「学校…
総務省は2025年11月11日、データサイエンス・オンライン講座…
イオンは2025年12月5日から2026年1月7日まで、全国約7,600か…
北海道教育委員会は2025年12月5日、2026年度(令和8年度)公…
ソニー生命保険は2025年3月13日、大学生以下の子供をもつ男女…
ジブラルタ生命保険は2025年11月13日、全国の20歳から69歳の…