advertisement
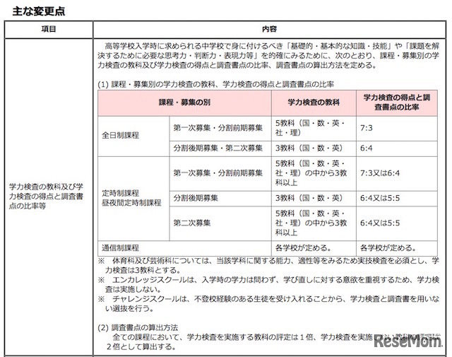
東京都教育委員会は9月10日、「平成28年度東京都立高等学校入学者選抜実施要綱・同細目」を公表した。学力検査は、第一次募集および分割前期募集が平成28年2月24日、分割後期募集および全日制第二次募集が3月10日に行われる。
山形県教育庁は2018年8月8日、公立学校の教職員の懲戒処分に…
リセマムではお子さまの進路や学びについて、専門家や先輩保…
神奈川県の公立高校と神奈川・東京の私立高校が参加する「高…
2016年度入試で英語4技能資格・検定試験の活用を実施する神田…
アーシャルデザインは2026年4月8日、部活動地域展開支援事業…
先生の働き方改革を応援するラジオ風YouTube番組「TDXラジオ…
早稲田大学が運営する早稲田大学歴史館は、2026年3月16日に常…
2026年度(令和8年度)秋田県公立高等学校入学者選抜1次募集…
Z会は2026年4月1日より、2027年4月に大学進学を予定している…
リセマム編集部では、浜学園から2025年度 第3回「小6合否判定…
東京都教育委員会は2026年3月23日、2026年度(令和8年度)都…
Language