advertisement
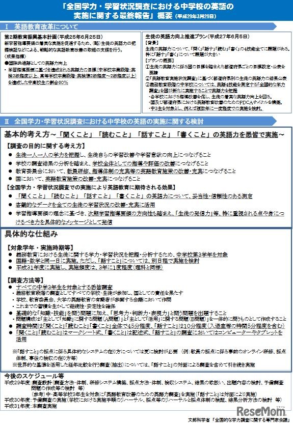
文部科学省の専門家会議は3月29日、全国学力・学習状況調査(全国学力テスト)における中学校の英語の実施について、最終報告を公表した。中学3年生を対象に平成31年度から3年に一度、「聞く」「読む」「書く」「話す」の4技能のテストを実施するとした。
文部科学省は2025年9月30日、小学校6年生と中学校3年生を対象…
世界での年間受験者数が400万人を超えるグローバルな英語4技…
秋田県教育委員会は2025年12月11日、2026年度(令和8年度)秋…
アローズは、ひとり親家庭・非課税世帯の子供たちを対象に同…
お茶の水女子大学理系女性育成啓発研究所は2026年1月11日、中…
文部科学省は2025年12月12日、2026年度(令和8年度)国公立大…
跡見学園女子大学は2026年4月、文京キャンパスに「情報科学芸…
日本漢字能力検定協会は2025年12月12日、京都・清水寺で「今…
熊本県教育委員会は2025年12月11日、2026年度(令和8年度)熊…