advertisement
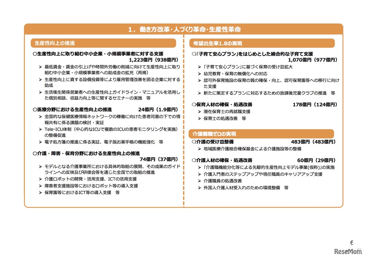
厚生労働省は平成30年8月30日、平成31年度厚生労働省予算の概算要求を公表した。一般会計の要求額は前年度比7,694億円増の31兆8,956億円。幼児教育・保育無償化への対応などが盛り込まれた「希望出生率1.8の実現」には前年度比147億円増の1,248億円を要求した。
厚生労働省は2026年1月16日、2026年第2週(2026年1月5日~11…
みらいラボが運営するゆめラボ千歳信濃教室は2026年2月23日、…
UNOKYOが開発した右脳教育型木製立体パズル「ディノバーン+p…
東京都は2025年8月29日、都内の保育サービスの状況を公表した…
2024年10月から児童手当制度が拡充される。支給対象者の所得…
乳幼児や幼児に関する幼児教育や生活習慣の話題等、リセマム…
フコク生命は2026年1月、生活に寄り添ったお金の情報メディア…
amulapo(アミュラポ)は2026年1月24日と25日の2日間、サン・…
英国の名門ボーディングスクール18校が来日する留学イベント…
韓国ソウルの芸能名門校「ハンリム芸能芸術高等学校」が、202…
東京都は2026年3月8日、国際女性デーにあわせ、STEM分野での…
「スコラ手帳」を5年前から導入し、全校生徒に配布し、生活指…
イードが運営する教育情報サイト「リセマム」は、食材宅配の…
河合塾マナビスは2026年2月14日、東大受験に特化した中高生向…