advertisement
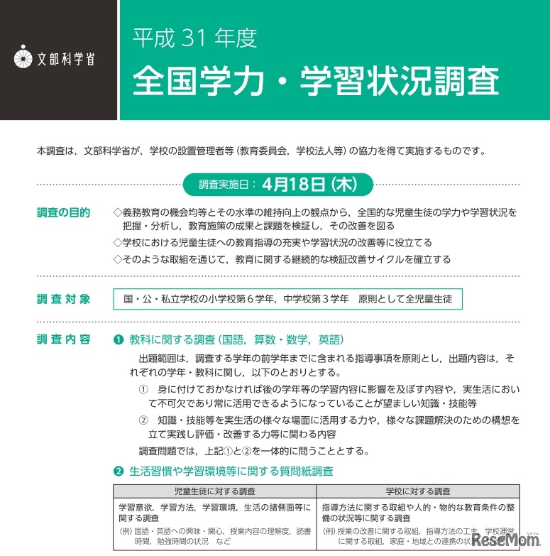
文部科学省は2018年12月14日、2019年度(平成31年度)全国学力・学習状況調査の実施要領を全国の教育委員会などに通知した。2019年4月18日に国・公・私立学校の小学6年生と中学3年生の全員を対象とした調査を実施。中学3年生は新たに英語が加わる。
文部科学省は2025年9月30日、小学校6年生と中学校3年生を対象…
文部科学省は、私立大学等の2025年度(令和7年度)入学者に係…
東京私立中学高等学校協会は2026年1月8日、「受験生の皆さま…
先生の働き方改革を応援するラジオ風YouTube番組「TDXラジオ…
Triple Alphaは、2026年度春休みにカナダ・オンタリオ州のボ…
Mathmajiはコノユメと提携し、親子のための実践型教育コミュ…
日本政策金融公庫は2026年1月11日、「第13回高校生ビジネスプ…
1日目の1月17日には地理歴史/公民、国語、外国語、2日目の1…
JSコーポレーションが毎月公表している「大学人気ランキング…