advertisement

【中学受験2020】都立中高一貫校、得点開示の請求手続きを一部変更 3枚目の写真・画像

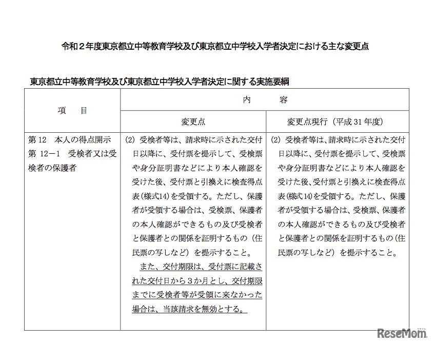
 東京都教育庁は2019年6月20日、2020年度(令和2年度)東京都立中等教育学校および東京都立中学校入学者決定に関する実施要綱・同細目を公表した。一般枠募集の検査日は2020年2月3日。そのほか、2020年度より本人の得点開示の手続きに変更がある。

教育・受験 小学生
おもな変更点
画像出典:東京都教育庁「令和2年度(2020年度)東京都立中等教育学校および東京都立中学校入学者決定に関する実施要綱・同細目」 おもな変更点

編集部おすすめの記事

特集

page top