advertisement
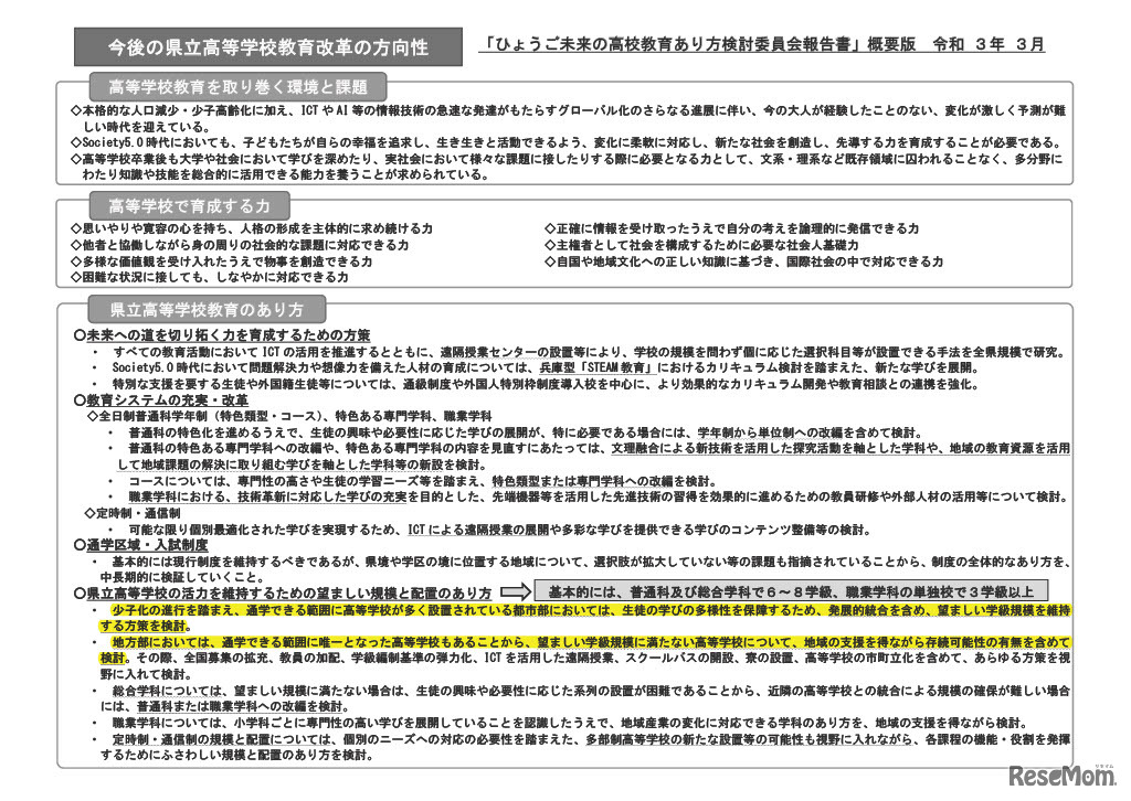
兵庫県教育委員会は、2030年度までを計画期間とする「県立高等学校教育改革第三次実施計画」に基づき、県立高校の規模や配置、魅力・特色づくり、入試制度改革などに取り組んでいる。今回はこの実施計画に基づく、2025年度以降の再編統合・学校新設などの情報をまとめて紹介する。
関西学院大学は、2026年度一般選抜(1月出願)の志願者状況を…
東京都教育委員会は2026年3月9日、2026年度(令和8年度)東京…
東京都教育委員会は2025年9月26日、2025年度(令和7年度)第2…
兵庫県教育委員会は2026年3月5日、2026年度(令和8年度)兵庫…
成田国際空港は2026年3月19日から4月19日まで、ANYCOLORが運…
朝日新聞出版は2026年3月12日、東大・京大・難関国立大合格者…
私立小学校21校が参加する「私立小学校フェスタ2026 in 二子…
厚生労働省は2026年2月26日、2025年の人口動態統計速報を公表…
Ridiloverは2026年3月26日・27日、東京都内に居住または通学…
文部科学省は2026年3月10日、ノーベル賞受賞を記念し、第1弾…
ママ友の間で「気軽に科学を楽しめる」と人気の屋内施設が東…
先生の働き方改革を応援するラジオ風YouTube番組「TDXラジオ…
日本英語検定協会は2026年3月10日、2025年度第3回「実用英語…
Language