advertisement
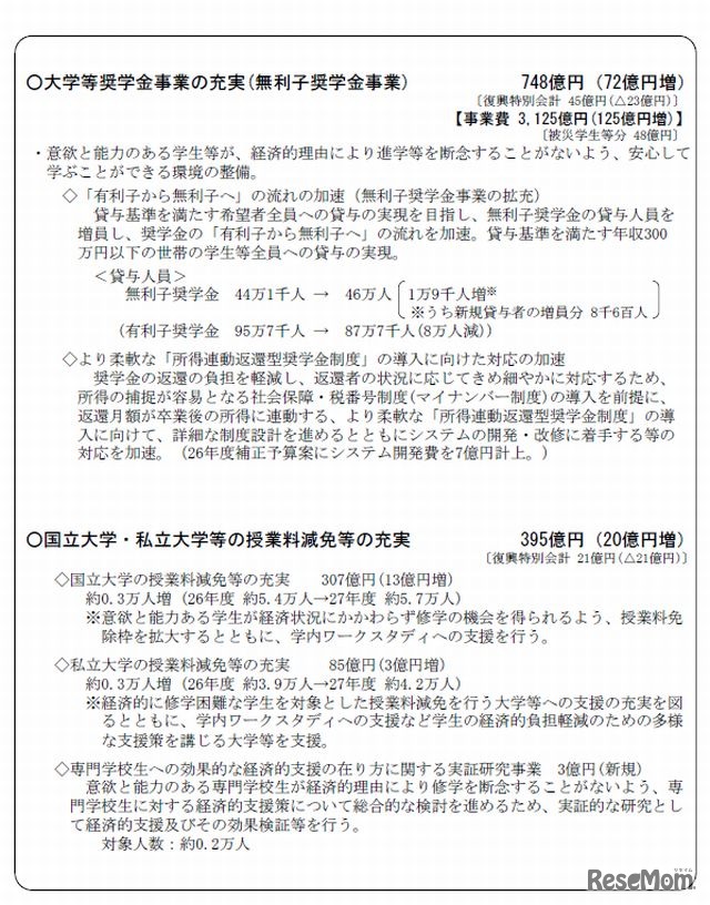
文部科学省は平成27年度、大学生らの無利子奨学金事業を拡充し、無利子奨学金の貸与人員を前年度比1万9,000人増の46万人とする。1月14日に発表した平成27年度予算(案)に748億円を計上し、国立大学・私立大学などの授業料減免枠の拡大も盛り込んだ。
文部科学省は、私立大学等の2025年度(令和7年度)入学者に係…
イオン ワンパーセントクラブは、2025年11月から12月にかけて…
クラウドローンは、コロナ禍において利用者が増えたことを受…
千葉大学予防医学センターの中込敦士准教授らの研究チームは…
2026年3月20日、青山学院中等部(東京都渋谷区)にて、全国か…
大学通信は2026年1月9日、「2025年学部系統別実就職率ランキ…
ルートインジャパンは、2026年度「ルートイングループ奨学金…
日本学生支援機構(JASSO)は2025年12月9日、青森県東方沖を…
2026年1月17日、2026年度(令和8年度)大学入学共通テスト(…
厚生労働省は2026年1月16日、2026年第2週(2026年1月5日~11…
共通テスト1日目1月18日の試験が終了した。新聞各社と大学入…