advertisement

【中止】科学の甲子園、全国大会出場の47校決定…筑駒・渋幕など 2枚目の写真・画像

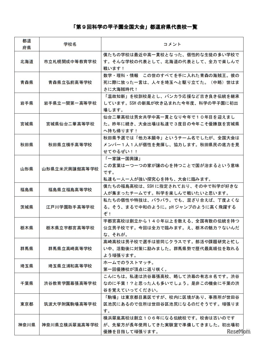
 科学技術振興機構(JST)は2020年2月18日、「第9回科学の甲子園全国大会」へ出場する全都道府県の代表校が決定したと発表した。出場校は、筑波大学附属駒場や渋谷教育学園幕張など47校。全国大会は3月20日から23日まで、埼玉にて開催する。

教育・受験 高校生
「第9回科学の甲子園全国大会」都道府県代表校一覧
画像出典:科学技術振興機構 「第9回科学の甲子園全国大会」都道府県代表校一覧

編集部おすすめの記事

特集

page top