advertisement
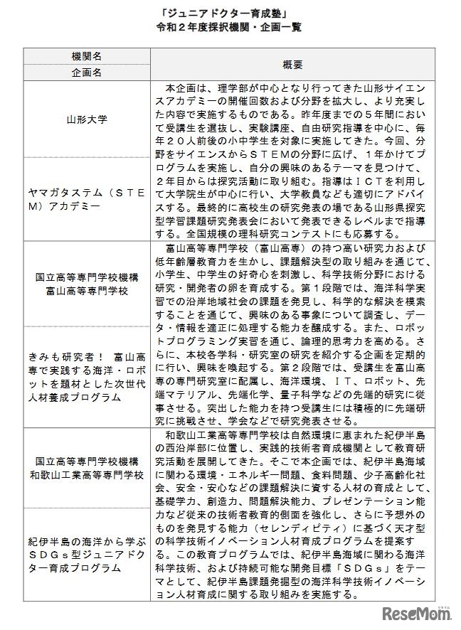
科学技術振興機構(JST)は2020年6月12日、「ジュニアドクター育成塾」の2020年度採択機関を発表した。山形大学、富山高等専門学校、和歌山工業高等専門学校の3機関を新たに採択。小中学生の能力を伸長する体系的育成プランの開発・実施を最大5年間にわたって支援する。
京都産業大学は、2027年4月(予定)に生命科学部「産業生命科…
1951年の開学以来、理系教育に力を注いできた甲南大学。世界…
旺文社教育情報センターは2025年11月21日、教員向け教育情報…
Gakkenは2025年12月16日、高校入試向け問題集「1問ずつ切り取…
千葉県教育委員会は2025年12月18日、2027年度(令和9年度)以…
Benesse鉄緑会個別指導センターは2026年1月16日から18日まで…
法務省は2025年12月18日、司法試験予備試験論文式試験の結果…
博報堂教育財団こども研究所は2025年12月15日、「2025年の気…
人事院は2025年12月18日、秋に実施した2025年度国家公務員採…