advertisement
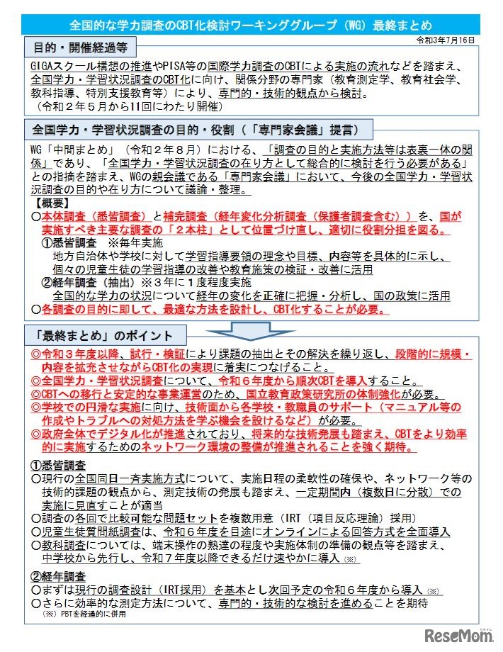
文部科学省は2021年7月16日、全国学力テストのオンライン化を検討するワーキンググループの最終まとめを公表した。2024年度から順次CBT化し、児童生徒の質問紙調査はオンラインによる回答方式を全面導入。教科調査は中学校から先行導入するとしている。
文部科学省は2025年9月30日、小学校6年生と中学校3年生を対象…
大学生の学習や生活習慣、就職活動の話題等、リセマムが選ぶ2…
先生の働き方改革を応援するラジオ風YouTube番組「TDXラジオ…
併願大学に納付する入学金の「二重払い」について、2026年度…
愛知県教育委員会は2025年12月19日、2025年度第2回「中学校等…
鎌倉女子大学短期大学部初等教育学科は2026年4月から、授業の…
小学生の学習や生活習慣、中学受験の話題等、リセマムが選ぶ2…
青山学院大学が箱根駅伝2026で往路・復路ともに制した。完全…
乳幼児や幼児に関する幼児教育や生活習慣の話題等、リセマム…
NSGグループは2025年12月22日、同社が運営する国際情報工科自…