advertisement
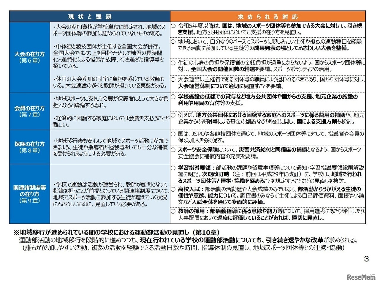
スポーツ庁の有識者会議は2022年6月6日、公立中学校の運動部活動の目指す姿をまとめた提言を室伏広治スポーツ庁長官に手交した。2023年度から2025年度末までの3年間をめどに、休日の運動部活動から段階的に地域移行するよう提言している。
日本スポーツ振興センター(JSC)は2026年1月14日、日本の中…
河合塾千種校と名駅校は2026年2月末から3月にかけて、2026年…
LifePromptは2026年1月、最新の生成AI3モデルに2026年度の大…
文部科学省は、私立大学等の2025年度(令和7年度)入学者に係…
熊本県教育委員会は2026年1月22日、2026年度(令和8年度)熊…
大学入試センターは2026年1月23日、2026年度(令和8年度)大…
こども家庭庁は2025年11月14日、子供の不慮の事故を可能な限…
起立性調節障害改善協会は2026年1月11日~16日にかけて、小学…
ヤマハ英語教室は、イード・アワード2025<子供英語教室>未…
「スコラ手帳」を5年前から導入し、全校生徒に配布し、生活指…