advertisement
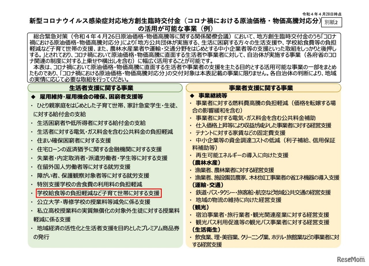
文部科学省は2022年6月27日、各都道府県・指定都市教育委員会等に対し、2022年度(令和4年度)新型コロナウイルス感染症対応地方創生臨時交付金の活用について事務連絡を発出。交付金活用により、学校給食の保護者負担の軽減を図るようあらためて検討を呼びかけている。
日本経済新聞社と日経クロスウーマンは2025年12月12日、2025…
鹿児島県教育委員会は2025年10月18日、2026年度(令和8年度)…
文部科学省は、私立大学等の2025年度(令和7年度)入学者に係…
りゅうぎん国際化振興財団とHelloWorldは2026年1月15日、沖縄…
熊本県教育委員会は2026年1月22日、2026年度(令和8年度)熊…
駿台医学部専門校が2026年2月21日から22日にかけて、医学部合…
河合塾千種校と名駅校は2026年2月末から3月にかけて、2026年…
東京都は2026年3月8日、国際女性デーにあわせ、STEM分野での…
起立性調節障害改善協会は2026年1月11日~16日にかけて、小学…
ヤマハ英語教室は、イード・アワード2025<子供英語教室>未…
「スコラ手帳」を5年前から導入し、全校生徒に配布し、生活指…