advertisement
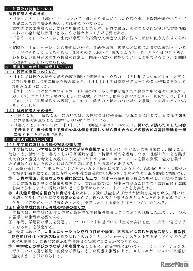
大分県教育委員会は2025年7月3日、2025年度(令和7年度)大分県立高等学校入学者選抜学力検査(第一次)の正答率と受験者の解答を分析した結果を公表した。各教科の出題方針により、どのような力が求められているかがわかるようになっている。
郁文館夢学園 郁文館高等学校は2026年2月14日、都立進学指導…
東京都教育委員会は2025年9月26日、2025年度(令和7年度)第2…
大分県教育委員会は2025年12月5日、県立高校の2026年度(令和…
厚生労働省は2025年12月12日、第49週(12月1日~7日)のイン…
河合塾本郷校は2026年1月10日と11日、東大志望者限定のイベン…
世界での年間受験者数が400万人を超えるグローバルな英語4技…
熊本県教育委員会は2025年12月11日、2026年度(令和8年度)熊…
嘉悦大学は2025年12月12日の「漢字の日」を前に、若い世代の…
日本漢字能力検定協会は2025年12月12日、京都・清水寺で「今…