advertisement
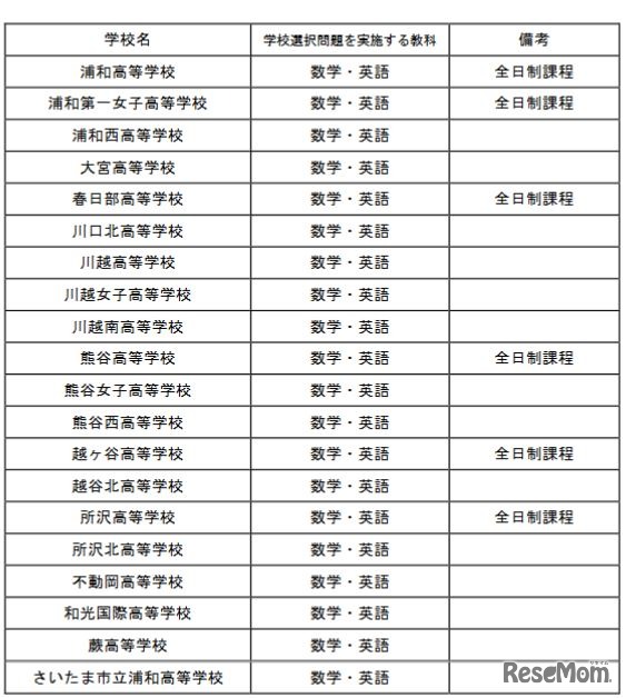
埼玉県教育委員会は5月25日、平成30年度(2018年度)の埼玉県公立高校入学者選抜について発表した。学力検査問題の出題基本方針、実施教科、出題範囲、学校選択問題の実施校について明らかにしている。
「イード・アワード2018 塾 中学生/個別指導の部」でやる気…
川野小児医学奨学財団は、小児医学を志す医学生および小児医…
森ビルが運営する六本木ヒルズ展望台 東京シティビューは、人…
リセマムではお子さまの進路や学びについて、専門家や先輩保…
伸芽会は2026年4月9日、「立教女学院小学校 講演会」の動画配…
2026年度(令和8年度)秋田県公立高等学校入学者選抜1次募集…
2026年度の大学入学共通テストの成績閲覧期間は、2026年4月1…
日本財団は2026年2月、「国や社会に対する意識」をテーマに78…
Z会は2026年3月25日、Webサイト「Z会受験情報ナビ」において…
国際生物学オリンピック日本委員会は、2026年7月12日から19日…
早稲田大学理工学術院 英語教育センター尾島司郎研究室が主催…
埼玉県教育委員会は、2026年度埼玉県公立高等学校入学者選抜…
Language