advertisement
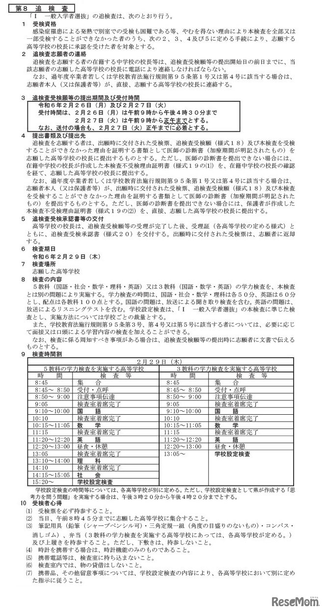
千葉県教育委員会は2024年2月7日、2024年度(令和6年度)千葉県公立高等学校入学者選抜における配慮事項を取りまとめ公表した。検査会場の感染症対策や追検査の手続きなどについて記載している。
千葉県教育委員会は2025年11月7日、2025年度(令和7年度)第2…
日本私立学校振興・共済事業団は、2024年度の私立高等学校入…
河合塾グループの河合塾学園(本部:愛知県名古屋市、理事長…
ChatGPTなど生成AIが社会を変える今、子供に必要な力とは? …
学研ステイフルは2025年11月20日、A5ノートにかぶせて使える…
2025年第42回「『現代用語の基礎知識』選 T&D保険グループ新…
2026年度(令和8年度)の大学入学共通テストは、Web出願の導…
鹿児島県教育委員会は2025年10月18日、2026年度(令和8年度)…
厚生労働省は2025年12月5日、第48週(11月24日~30日)のイン…
東京都は、子供・子育て世代の実態や意識の変化を把握し、エ…
河合塾の大学入試情報サイト「Kei-Net」は2025年12月9日、最…