advertisement

【公立高校統廃合】大阪府の再編・統合まとめ…2校新設 6枚目の写真・画像

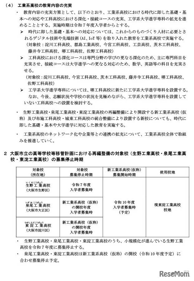
 大阪府では、2027年度までを計画期間とする「府立高等学校再編整備計画」を策定している。今回はこの整備計画に基づく実施対象校および大阪市立の高等学校等移管計画における再編整備対象校の募集停止時期など、2025年度以降に計画されている再編・統合等の情報を、実施年度ごとにまとめて紹介する。

教育・受験 中学生
大阪市立の高等学校等移管計画における再編整備の対象校の募集停止時期など
画像出典:大阪府 大阪市立の高等学校等移管計画における再編整備の対象校の募集停止時期など

編集部おすすめの記事

特集

page top