advertisement

【高校受験2026】埼玉県公立高、学校選択問題22校が実施…出題方針なども公表 2枚目の写真・画像

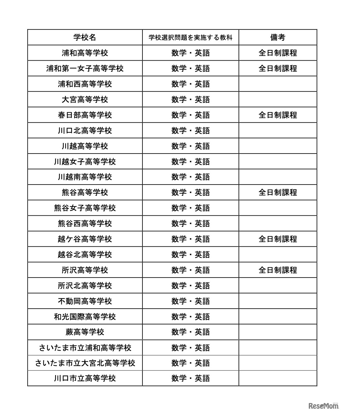
 埼玉県教育委員会は2025年5月22日、2026年度(令和8年度)の埼玉県公立高校入学者選抜について、学力検査問題の出題の基本方針、実施教科、出題範囲を公表した。あわせて、数学と英語の学力検査を「学校選択問題」で実施する高校についても公表。22校が「学校選択問題」を実施する。

教育・受験 中学生
学校選択問題実施校
画像出典:埼玉県教育委員会・令和8年度埼玉県公立高等学校入学者選抜 学校選択問題実施校

編集部おすすめの記事

特集

page top