advertisement
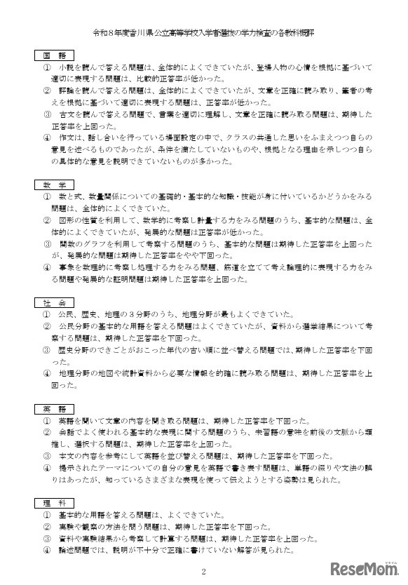
香川県教育委員会は2026年4月20日、2026年度(令和8年度)香川県公立高等学校入学者選抜学力検査の概評を公表した。5教科の総合得点(250点満点)の平均は、前年度比8.2点増の151.6点。得点層のピークは、200~220点に上昇した。
香川県教育委員会は2026年3月、2027年度(令和9年度)香川県…
鹿児島県教育委員会は2026年5月14日、2026年度(令和8年度)…
「2026年東京西地区私立中学校・高等学校進学相談会」が、202…
類設計室は2026年5月18日、4月19日に東京都中央区立図書館で…
SAPIX小学部は2026年5月18日より、子供向けオンライン読書サ…
高エネルギー加速器研究機構(KEK)と奈良女子大学理学部は20…
Language