advertisement
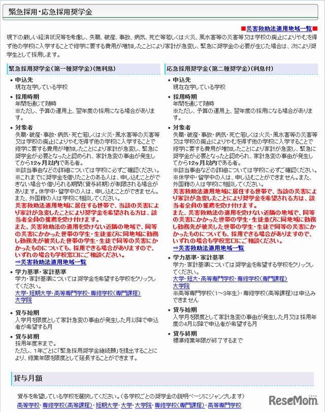
台風8号で被災した世帯の学生に対し、日本学生支援機構は7月10日、奨学金の緊急採用の申込みを受け付けると発表した。奨学金返還者に対しては、減額返還や返還期限猶予の願い出を受け付ける。
日本学生支援機構(JASSO)は2025年8月29日、台風12号で被災…
日本経済新聞社と日経クロスウーマンは2025年12月12日、2025…
日本学生支援機構(JASSO)は2025年12月9日、青森県東方沖を…
LINEヤフーは2025年11月、全国の15~25歳の学生を対象に実施…
神戸女学院大学は2025年度入試から、「共通テストスカラシッ…
ロート製薬は2025年12月15日、2027年4月入社に向けた大学生・…
コクヨは、難関大学の受験を経験した子供をもつ全国の保護者…
長野県佐久市にある「さやか星小学校」は、2026年度の新入学…
愛知県教育委員会は2025年11月28日、2026年度愛知県公立高等…
大学入試センターは2025年12月10日、2026年度(令和8年度)大…