advertisement

文科省、緊急経済対策を公表…補正予算案に2,763億円 7枚目の写真・画像

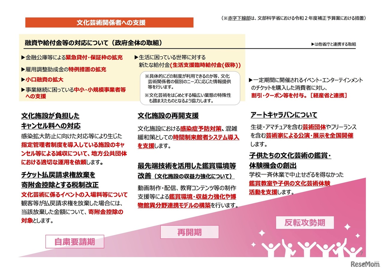
 文部科学省は2020円4月7日、緊急経済対策パッケージを公表した。全国の児童生徒と教職員に対し、4月以降を目途に1人2枚の布製マスクを配布するほか、修学旅行の中止・延期によるキャンセル料などを自治体に支援する方策などが盛り込まれた。

教育業界ニュース 文部科学省
文部科学省 緊急経済対策パッケージ
画像出典:文部科学省 文部科学省 緊急経済対策パッケージ

編集部おすすめの記事

特集

page top