advertisement
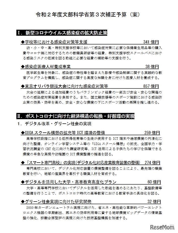
政府は2020年12月15日、2020年度(令和2年度)第3次補正予算案を閣議決定した。文部科学省は、学校の感染症対策等支援に341億円、ICT環境整備に259億円、大学ファンド創設に5,000億円など、合計1兆1,830億円を計上した。
文部科学省は、私立大学等の2025年度(令和7年度)入学者に係…
鹿児島県教育委員会は2025年10月18日、2026年度(令和8年度)…
先生の働き方改革を応援するラジオ風YouTube番組「TDXラジオ…
フコク生命は2026年1月、生活に寄り添ったお金の情報メディア…
LINEヤフーは2026年1月8日、全国の中高生を対象に実施した「…
東京都立中央図書館は2026年3月6日から6月3日まで、ペンギン…
新興出版社啓林館は2026年1月、中学生用の教科書準拠版商品「…
兵庫県教育委員会は2026年1月8日、2027年度(令和9年度)の兵…
イード・アワード2025「幼児教室」で、「めばえ教室」が優秀…
キッザニア東京は東京都と連携し、性別に関する無意識の思い…
日本郵便は2026年1月19日、2026年(令和8年)用お年玉付き年…