advertisement

【中学受験】小5対象「開成・桜蔭入試同日体験受験」2/1 2枚目の写真・画像

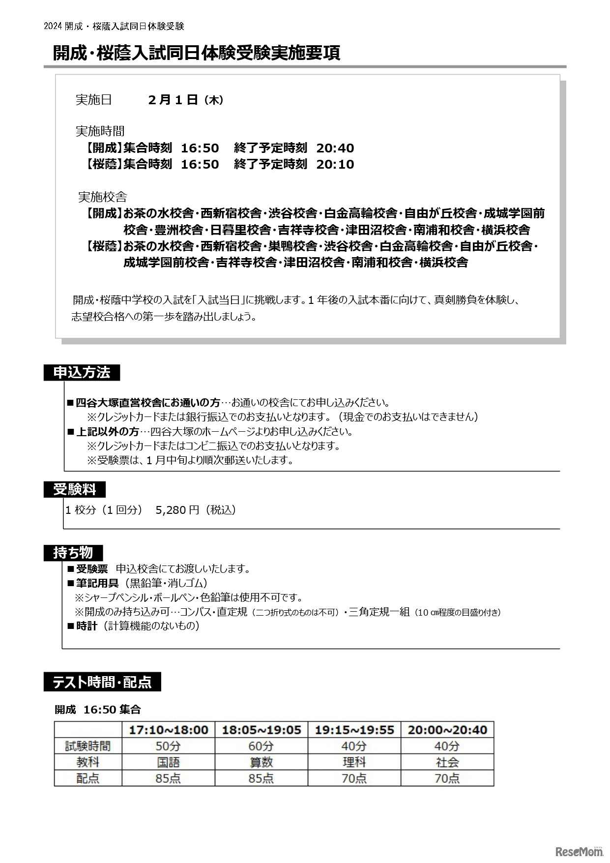
 四谷大塚は2023年2月1日、小学5年生を対象に「開成・桜蔭入試同日体験受験」を実施する。1年後の受験に向け、2024年度の開成・桜蔭の入試問題にチャレンジできるという。受験料は5,280円(税込)。校舎窓口や四谷大塚Webサイトにて申込みを受け付けている。

教育・受験 小学生
開成・桜蔭入試同日体験受験実施要項1
画像出典:四谷大塚 開成・桜蔭入試同日体験受験実施要項1

編集部おすすめの記事

特集

page top