advertisement
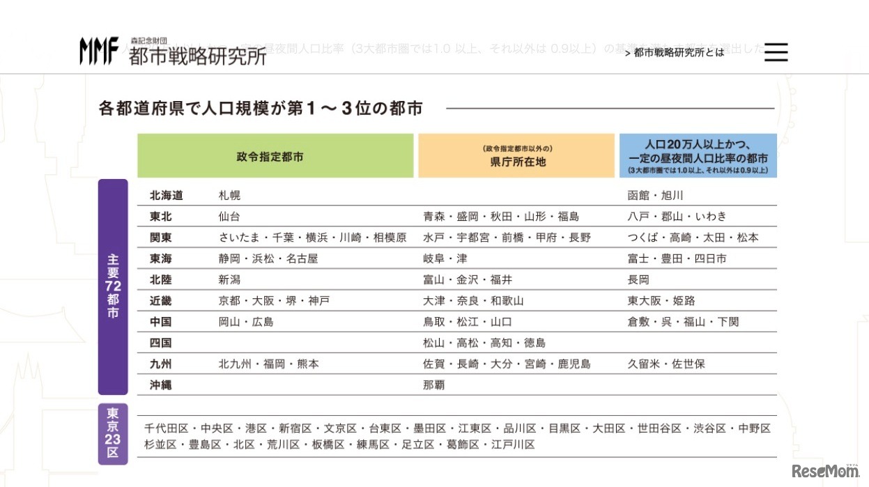
森記念財団都市戦略研究所は2019年9月10日、「日本の都市特性評価2019」の概要版を発表。各都市が有する「特性」を調査しランキング化したもので、全国の主要72都市の1位は「京都市」、東京23区の1位は「千代田区」。ともに2年連続でのトップとなった。
明光ネットワークジャパンは、2026年4月に私立高校へ入学した…
小・中・高校生の子供1人あたりの月平均教育費について、2015…
創刊33年を迎える大学総合評価誌「大学ランキング2027」(AER…
南三陸町観光協会は2026年5月4日から6日、科学体験施設IMAGIN…
立命館大学は2026年5月31日、「第2回衣笠アートヴィレッジ フ…
福岡県臨床工学技士会(FCET)とKCJ GROUPは、「キッザニア福…
全国的にはしか(麻しん)の患者が急増している。国立健康危…
オープンハウスグループは2026年4月17日、「これから家を買い…
文化庁は、豊かな感性や想像力を育むことを目的に「子供舞台…
ベネッセコーポレーションは2027年4月、通信制サポート校「ベ…
北海道私立中学高等学校協会は2026年3月18日、2027年度(令和…
早期英語、空前のインターナショナルスクールブーム。親はSNS…
吉見鈑金製作所は2026年5月16日、長野県上田市の本社工場にて…
高速道路各社がゴールデンウイーク期間(2026年4月25日~5月6…
東京都は2026年4月27日、子育て世帯向け「子供を守る」住宅確…
横浜市総務局は、2026年5月3日から5月5日までの3日間、横浜市…
日本財団は2026年2月、「国や社会に対する意識」をテーマに78…
埼玉県は2026年4月28日、Webサイトに「春の熱中症に注意しま…
サンリオが手がける幼児向け英語教材「Sanrio English Master…
Language