advertisement
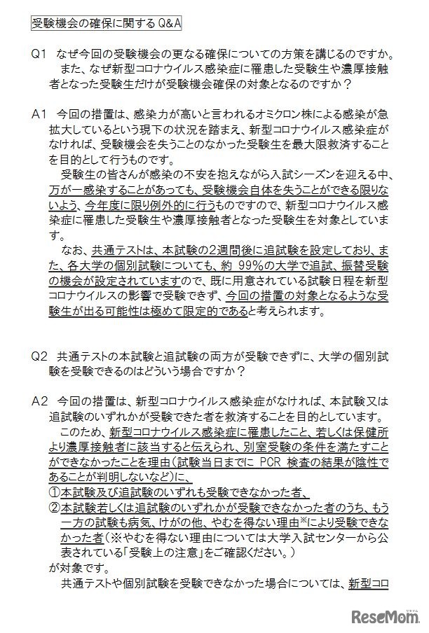
新型コロナの影響で大学入学共通テストを受けられない受験生に対する特例的な措置について、文部科学省は2022年1月12日、Q&Aを公開した。「個別試験だけ受験したほうが有利では」との懸念には、「判定基準が易しくなって有利になるようなことはない」と説明している。
SAPIX YOZEMI GROUPの医学部入試情報サイト「医学部研究室」…
神戸大学は、2021年10月に実施した「志」特別選抜試験の問題…
大学入試センターは2026年4月15日、2027年度(令和9年度)大…
大学通信は2026年3月より順次、大学合格者の高校別ランキング…
呉工業高等専門学校と広島商船高等専門学校は、広島県内の2つ…
名古屋大学大学院理学研究科の研究グループは2026年1月23日、…
東京都は2026年4月21日、新宿区内の小学校ではしか(麻しん)…
日本天文学オリンピック委員会は2026年4月25日、第19回国際天…
文部科学省は2026年4月20日、大使館推薦による2027年度「国費…
埼玉県教育委員会は2026年4月21日、2026年度(令和8年度)埼…
Language