advertisement
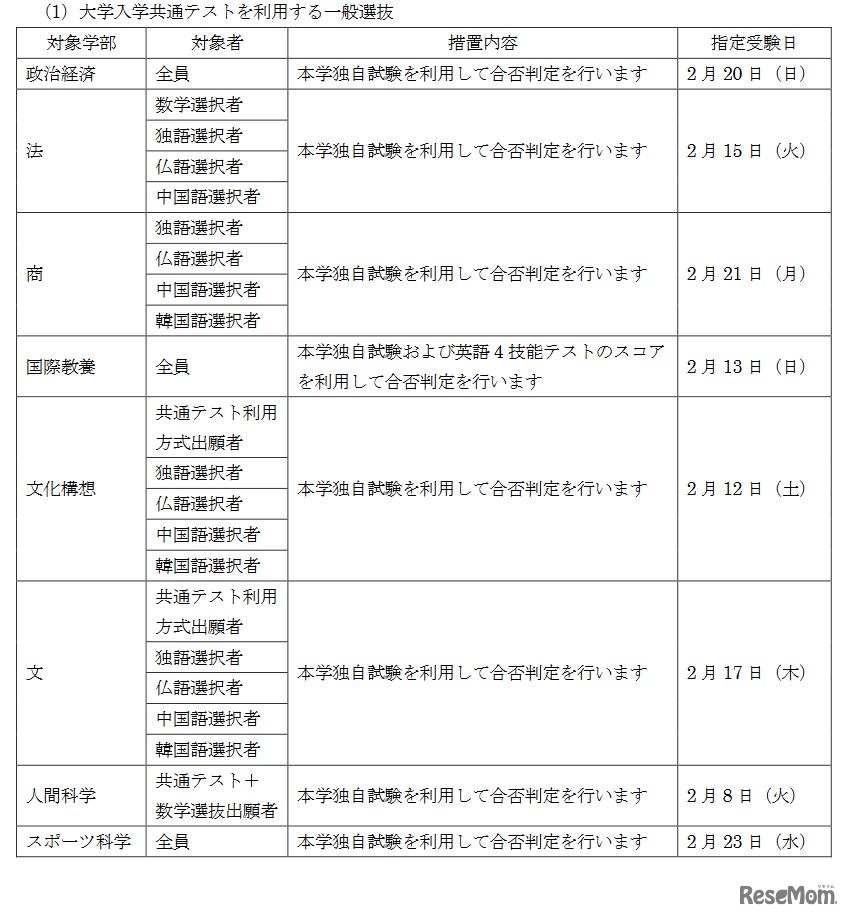
早稲田大学は2022年1月26日、新型コロナウイルス感染症の影響で2022年度大学入学共通テストの本試験と追試験のいずれも受験できなかった志願者への対応について公表した。共通テストを利用する入学者選抜の出願者に独自試験等による救済措置を設ける。
駿台予備学校は2026年5月8日、「2026年度 私立大入試状況分析…
スタディプラスのStudyplusトレンド研究所は2022年5月27日~6月…
大学入学共通テストを受験したことがある人の82.7%が「高2ま…
神戸大学は、2021年10月に実施した「志」特別選抜試験の問題…
岩手大学は、2027年度(令和9年度)入学者選抜から教育学部に…
SAPIX YOZEMI GROUPの医学部入試情報サイト「医学部研究室」…
大学入試センターは2026年4月15日、2027年度(令和9年度)大…
名古屋大学大学院理学研究科の研究グループは2026年1月23日、…
鹿児島県教育委員会は2026年5月14日、2026年度(令和8年度)…
東京・神奈川の中学入試が2026年2月1日に解禁日を迎えた。2月…
日本海老協会は2026年5月15日、全国の教育機関を対象とした食…
東京・神奈川の私立女子中学31校が一堂に会する「私立女子中…
人事院は2026年5月13日、2026年度国家公務員採用試験の申込状…
Language