advertisement
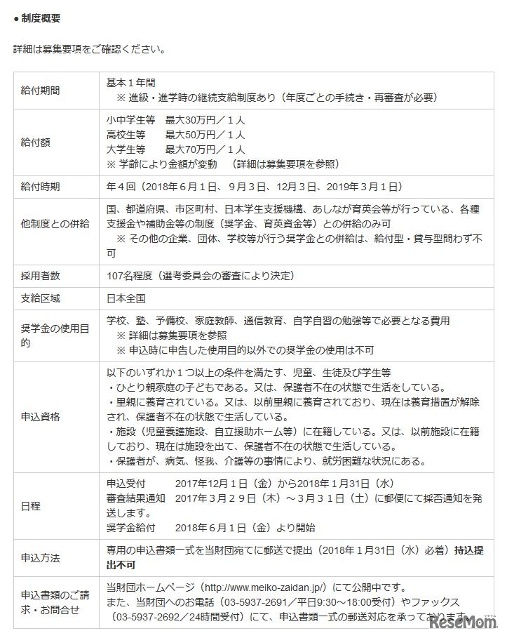
明光教育研究所は2017年12月1日、第4回給付奨学金の申込受付を開始する。経済的理由で学習機会に恵まれない小中学生や高校生、大学生らに最大30~70万円の返済不要の奨学金を給付する。申込期間は2018年1月31日まで。
Crimson Education Japanは2026年1月18日、「海外進学EXPO 20…
明光ネットワークジャパンは、中学1年生から中学3年生の子供…
認定NPO法人D×P、Colors Fiji English School、谷町ソーシャ…
ベネッセグループの東京個別指導学院は、「ベネッセ文章表現…
Web教育メディア中学受験ポータルは、中学受験で合格した子供…
池袋理数セミナーは、医学部進学者および医学部志望の在籍生…
ジャストシステムは、タブレットで学ぶ通信教育「スマイルゼ…
NEXERとschola+(スコラプラス)は2025年11月11日から11月25…
JR東日本は2025年12月17日から2026年3月31日まで、タイアップ…
2025年のクリスマスケーキ平均価格は前年比179円増の4,740円…
全国の中高生を対象にしたスマホ向けアプリコンテスト「第15…
dinos、京王不動産、京王電鉄の3社は2025年12月3日から、京王…
河合塾グループの河合塾学園(本部:愛知県名古屋市、理事長…
大学入試センターは2025年12月9日、2026年度(令和8年度)大…
熊の出没が全国各地で相次ぐ中、文部科学省の松本大臣は2025…